当前位置:首页 > 干部、人事与人才工作信息 > 干部工作 > 干部任免情况

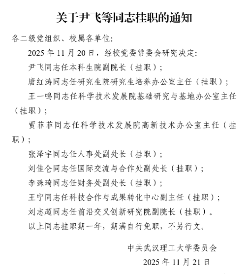
校党组字〔2025〕26号 关于尹飞等同志挂职的通知

发布时间:2026-01-23      作者:组织部

 

16bcc8aaec970593100adcf3f45556a2

附件下载


招生电话: 027-87859017 027-87858399(本科生) 027-87651413(研究生)
地址:武汉市珞狮路122号 联系电话:87651442
Email:xxgk@whut.edu.cn

  • 武汉理工大学新浪微博
  • 武汉理工大学腾讯微博
  • 武汉理工大学官方微信